거의 모든 국가와 지역에서 제품을 성공적으로 판매하기 위해서는 해당 시장의 규정을 준수해야 합니다. 특히 아라비아만 국가에서는 G-mark 인증이 필수적입니다. G-mark는 해당 국가로 제품을 수출할 때 안전 및 전자파 적합성을 보장하기 위한 중요한 요구사항입니다. 이를 통해 8천만 명을 넘는 인구를 보유한 시장에 제품을 손쉽게 판매할 수 있습니다. G-mark 획득을 위한 간단한 절차를 통해 제품을 아라비아만 지역 시장에 성공적으로 진출시킬 수 있습니다.
G-mark 인증이란?
G-마크는 아라비아만 국가로 수입되는 저전압 전기 제품에 대한 필수 요건으로, GCC 표준화 기구(GSO) 범위에 속합니다. 여기에는 세탁기, 에어컨 등 다양한 일반 가정용 제품이 포함됩니다. G마크 인증은 3년간 유효하지만, 표준의 유효성에 따라 다릅니다.
범위 및 규정
현재 G마크를 시행중인 국가로는 쿠웨이트, 바레인, 오만, 카타르, 사우디아라비아, 예멘, 아랍에미리트가 있습니다. 이들 국가들은 아랍이슬람 연방국가로서 경제적으로 중요한 역할을 하며, 에너지 자원이 풍부한 지역으로도 유명합니다. 아랍이슬람 연방은 석유 생산량이 세계적으로 매우 높아, 세계 경제에 상당한 영향을 미치고 있습니다. 이러한 국가들은 또한 빠르게 성장하는 소비 시장을 대표하고 있어, 제품을 성공적으로 판매하기에 이상적인 장소입니다. 이들 국가들이 아랍이슬람 연방의 중요한 시장을 대표하며, 총 8천만 명의 인구를 보유하고 있어, 제품을 손쉽게 홍보하고 판매할 수 있는 잠재력이 크다고 할 수 있습니다.
G마크는 제품이 Safety 및 전자파적합성(EMC) 요구 사항을 준수함을 확인합니다. 아라비아만 국가에 들어오는 모든 해당 제품은 이 규정을 준수하고 G마크가 있어야 합니다.

Nemko는 어떻게 지원할 수 있습니까?
Nemko는 G-mark를 취득하기 위해 필요한 모든 단계를 지원하는데 그치지 않고, 고객의 제품이 아라비아만 지역에서 성공적으로 시장에 진입할 수 있도록 돕습니다. 우리는 아라비아만 국가의 기술 규정 통보 기관으로서 다년간의 경험과 노하우를 보유하고 있어, 제품의 안전 및 적합성을 확인하는 데 필요한 서비스와 기술을 제공합니다. 또한 고객이 요청하는 모든 시험, 인증 및 적합성 인증서를 취득할 수 있도록 도와드립니다. Nemko를 통해 안전하고 신속하게 G-mark를 취득하여 아라비아만 지역의 시장에 성공적으로 진출하세요.
Nemko를 통한 간단한 G-mark 취득 절차
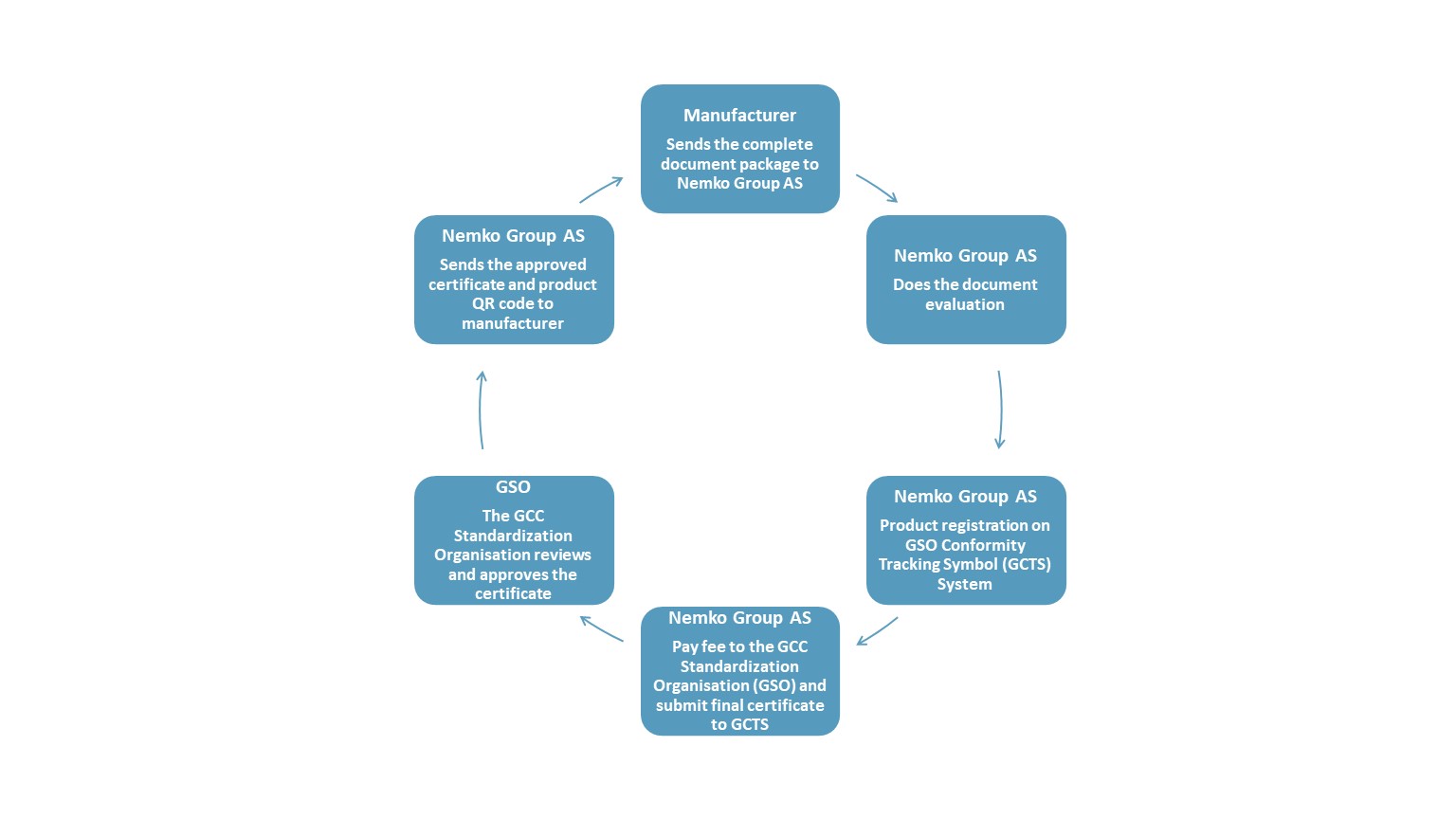
Nemko를 통해 G-mark를 신청할 경우 통상적으로 10일 이내 취득하실 수 있습니다. Nemko는 빠르고 효율적인 서비스로 고객의 요구를 신속하게 충족시켜 드립니다. 절차가 간소화되어 있으며, Nemko의 전문가들이 고객을 도와 인증을 원활하게 처리해 드립니다. 따라서 안전하고 빠르게 G-mark를 취득하여 아라비아만 지역의 시장에 빠르게 진출할 수 있습니다. Nemko와 함께라면, 제품의 인증 과정을 거치는 동안 안심하고 효율적으로 시장에 진입할 수 있습니다.
OOnce Nemko은 GSO 에서 요구하는 모든 문서를 취합한 후 GSO의 시스템에 등록 및 평가 절차를 가집니다. 이후 GSO 웹 사이트에서 자격증 발행 신청 후 승인이 되면 인증서 및 제품 QR코드를 고객에게 발송합니다.
seungyeun SONG
Seungyeun SONG Sales and Marketing in Nemko Korea